In: Statistics and Probability
In the following problems , give a complete hypothesis test for each problem. Use the method described. Make sure you include the original claim in symbols, The null and alternative hypothesis, the significance level, the actual formula and calculation of the test statistic, give the p-value and a drawing of critical region ,the decision concerning the null hypothesis and a conclusion stated in non technical terms
2. In a previous test baseballs were dropped 24 ft. onto a concrete surface, and they bounced an average of 984 in. In a test of a sample of 40 new balls, the bounce heights had a mean of 92.67 in. with a standard deviation of 1.79 in. Use a 0.05 significance level to determine whether there is significant evidence to support the claim that the new balls have bounce heights with a mean different from 92.84.
3. A communications industry spokesperson claims that over 80% of Americans either own a smart phone or have a family member that does. In a random survey of 1036 Americans, 956 said that they or a family member owns a smart phone. Test the spokesperson’s claim at the level.
4. A large university says the mean number of classroom hours per week for full-time faculty is more than 9. A random sample of the number of classrooms hours for full-time faculty for one week is listed. At test the university’s claim. Assume normality
10.7 9.8 11.6 9.7 7.6 11.3 14.1 8.1 11.5 8.5 6.9
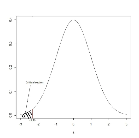
5. USA Today ran a report about a University of North Carolina poll of 1248 adults from the southern United States. The poll asked them if they believed that Elvis was alive. 99 of the 1248 adults believed that Elvis still lives. The article began with the claim that almost 1 out of 10 Southerners still think Elvis is alive. At the 0.01 significance level, test the claim that the true percentage is less than 10%.
6. The FDA regulates that fish that is consumed is allowed to contain 1.0 mg/kg of mercury. In Florida, bass fish were collected in 53 different lakes to measure the amount of mercury in the fish. The data for the average amount of mercury in each lake is in table below Do the data provide enough evidence to show that the fish in Florida lakes has more mercury than the allowable amount? Test at the 10% level.
| 
 1.23  | 
 1.33  | 
 1.04  | 
 0.44  | 
 1.20  | 
 0.27  | 
||||
| 
 0.48  | 
 0.19  | 
 0.83  | 
 0.81  | 
 0.71  | 
 1.5  | 
||||
| 
 0.49  | 
 1.16  | 
 0.05  | 
 1.15  | 
 0.19  | 
 0.77  | 
||||
| 
 1.08  | 
 0.98  | 
 0.63  | 
 0.56  | 
 0.41  | 
 0.73  | 
||||
| 
 0.34  | 
 0.59  | 
 1.34  | 
 0.84  | 
 0.50  | 
 1.34  | 
||||
| 
 1.28  | 
 0.34  | 
 0.87  | 
 0.56  | 
 0.17  | 
 0.18  | 
||||
| 
 0.19  | 
 1.04  | 
 1.49  | 
 1.10  | 
 1.16  | 
 1.10  | 
||||
| 
 0.48  | 
 0.21  | 
 0.86  | 
 0.52  | 
 0.65  | 
 0.27  | 
||||
| 
 0.94  | 
 1.40  | 
 0.43  | 
 0.25  | 
 1.27  | 
|||||
| 
 1.36  | 
 1.42  | 
 5.93  | 
 5.36  | 
 0.06  | 
 9.11  | 
 7.32  | 
|||
| 
 7.93  | 
 6.72  | 
 0.78  | 
 1.80  | 
 0.20  | 
 2.27  | 
 0.28  | 
|||
| 
 5.86  | 
 3.46  | 
 1.46  | 
 0.14  | 
 2.62  | 
 0.79  | 
 7.48  | 
|||
| 
 0.86  | 
 7.84  | 
 2.87  | 
 2.45  | 
||||||
1.

Since p-value<0.01 so we
reject H0 at 1% level of significance. Hence there is sufficient
evidence to conclude that the drug offense rate is less than
30%.
2.


Since p-value>0.01 so we fail to reject H0 at 1% level of significance. Hence there is insufficient evidence to support the claim that the new balls have bounce heights with a mean different from 92.84.
(3)


Since p-value<0.01 so we reject H0 at 1% level of significance. Hence there is sufficient evidence to accept to claim that over 80% of Americans either own a smart phone or have a family member that does.
4.

Since Since p-value>0.05 so
we reject H0 at 5% level of significance. Hence there is
insufficient evidence to conclude the mean number of classroom
hours per week for full-time faculty is more than 9.